5.2.5 four by six
Choose ONE Brief and ONE Outcome from the options below. Your task is to develop a proposal for a project that combines these two choices.
I chose to develop my type specimen from 5.1 and use new skills i have learn through this module.
Here I tried to make the text of one of my pages, from my specimen, come to life using the https://uglyph.app/ which I experimented with whilst looking into automation. To do this i had to turn the page into a SVG file which i did using illustrator and traced all the black on the page. I think this effectively makes the text of my poster come to life and if looped in a seamless way it could create an interesting visual.




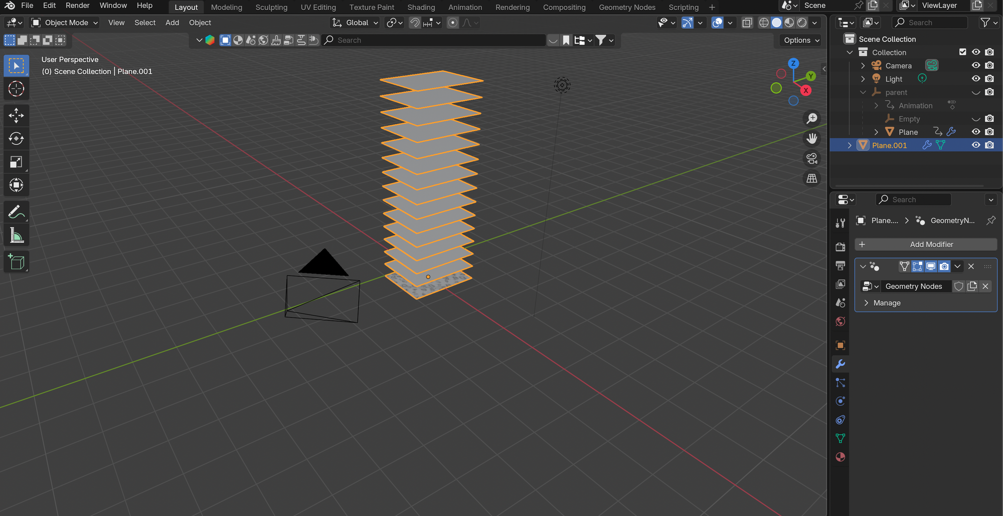
I then decided it would be fun to try incorporate blender into this task, so to do this i first created a layer of 16 stacked pages (shown top left) and then flattened them by decreasing the space in between each plane. I then added some movement as i wanted to animated it flicking through the book, to do this i added a bend modifier onto one plane and made it flick to the end using key frames. once this page had finished its animation i did the same with the next page and so on. Once i had animated all the pages i added each page image onto the planes using shading nodes. I did at first do it with my book from last year because i thought that was an option for the task so then i had to change all the planes textures to my specimen.
With doing this i REALLY struggled with the camera movement and keeping everything centred in frame whilst also keeping the background i created in frame.
Later, i made one of my posters from the same project in blender, at first i tried making it look like it was blowing in some wind from an open window with it being held up by a lil pin type thing, i did get rid of that tho because the paper would just phase through it. So now just imagine some blue tack is holding it up.